Product Summary
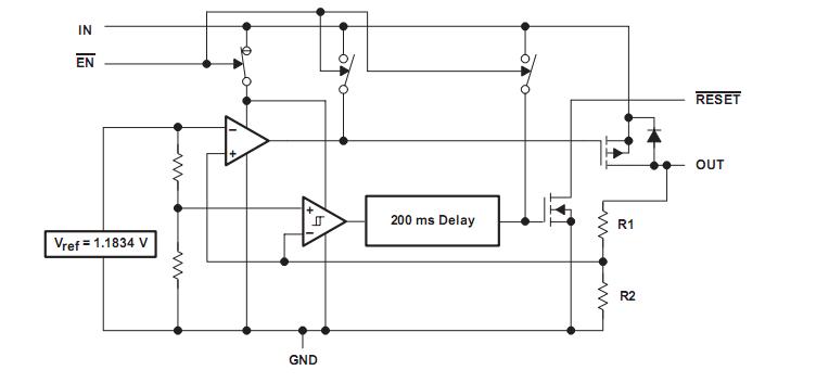
The TPS767D318PWPR is a dual voltage regulator. It is designed primarily for DSP applications. The device can be used in any mixed-output voltage application, with each regulator supporting up to 1 A. Dual active-low reset signals allow resetting of core-logic and I/O separately. The TPS767D318PWPR is offered in 1.8-V, 2.5-V, and 3.3-V fixed-voltage versions and in an adjustable version (programmable over the range of 1.5 V to 5.5 V). It is available in 28 pin PWP TSSOP package.
Parametrics
TPS767D318PWPR absolute maximum ratings: (1)Input voltage range:–0.3 V to 13.5 V; (2)Input voltage range, VI (1IN, 2IN, EN):–0.3 V to VI + 0.3 V; (3)Output voltage, VO (1OUT, 2OUT):7 V; (4)Output voltage, VO (RESET):16.5 V; (5)Peak output current:Internally limited; (6)ESD rating, HBM:2 kV; (7)Operating virtual junction temperature range:–40℃ to 125℃; (8)Storage temperature range:–65℃ to 150℃.
Features
TPS767D318PWPR features: (1)Dual Output Voltages for Split-Supply Applications; (2)Output Current Range of 0 mA to 1.0 A Per Regulator; (3)3.3-V/2.5-V, 3.3-V/1.8-V, and 3.3-V/Adjustable Output; (4)Fast-Transient Response; (5)2% Tolerance Over Load and Temperature; (6)Dropout Voltage Typically 350 mV at 1 A; (7)Ultra Low 85 μA Typical Quiescent Current; (8)1 μA Quiescent Current During Shutdown; (9)Dual Open Drain Power-On Reset With 200-ms Delay for Each Regulator; (10)28-Pin PowerPAD? TSSOP Package; (11)Thermal Shutdown Protection for Each Regulator.
Diagrams

| Image | Part No | Mfg | Description | ![]() |
Pricing (USD) |
Quantity | ||||||||
|---|---|---|---|---|---|---|---|---|---|---|---|---|---|---|
![]() |
![]() TPS767D318PWPR |
![]() Texas Instruments |
![]() Low Dropout (LDO) Regulators Dual-Output LDO Voltage Regulator |
![]() Data Sheet |
![]()
|
|
||||||||
![]() |
![]() TPS767D318PWPRG4 |
![]() Texas Instruments |
![]() Low Dropout (LDO) Regulators Dual-Output LDO Voltage Regulator |
![]() Data Sheet |
![]()
|
|
||||||||
(China (Mainland))









